当前位置: 首页> 行业新闻> 养得好≠卖得好!这才是水产品在不同消费群体间的新趋势!
  • 养得好≠卖得好!这才是水产品在不同消费群体间的新趋势!
  • 2022-07-11 18:35:33

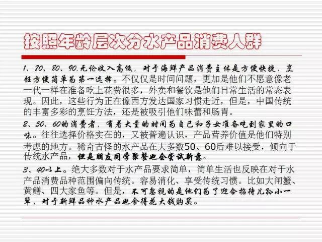
  • 8月19日,、新趋势及新发展。


    报告分享如下:


    转载声明

    本文转载自科学养鱼,如需转载请注明来源。

    海鲜指南
    一起探寻全球最好的海产品!
    长按二维码 即刻关注

    点击标题」可查看对应精选文章:


    1. 官方重磅发布:2017中国小龙虾产业发展报告(完整版)

    2. 小龙虾为什么会红遍全国?看完了它的前世今生,你就知道了

    3. 2017中国小龙虾十大品牌供应商名单

    4. 2017中国海产十大杰出女性名单

    5. 2016中国海产十大最具影响力年度人物名单

    6. 2016中国十大最具品牌影响力海产企业名单

    7. 19名江苏鱼贩子本色出演MTV蹿红网络!《平凡的水产人》唱哭了多少人?

    8. 越南永环创始人张丽卿:全球最大的巴沙鱼供应商将如何布局中国市场?

    9. 极鲜网CEO唐海峰独家回应质疑与发展,该讲的、不该讲的全讲了

    10. 拿下了外婆家、探鱼、鱼非鱼等50多家连锁餐饮品牌供应,三珍又要走一条怎样的不寻常路?

    11. 8个超市新零售样本来了!你更看好谁?未来海鲜零售该怎么做? 

    12. 为什么不要欠款?说出了多少水产人的心声! 

    13. 人工养殖带鱼初获成功=可以大规模养殖?恐怕还有点儿早

    14. 中国人餐桌上的鱼都是哪儿来的?

    15. 怎样才能成为一名资深的海鲜买手?

    16. 史上最全海鲜日历告诉你,吃海鲜有哪些套路?

    17. 学会了鱼的这25种做法,一个月都可以不重样!

    18. 三文鱼买回家怎么切、怎么做、怎么摆盘?以后不要再为这些问题犯愁了

    19. 泡药、包冰、冒充龙利鱼…我们误解了巴沙鱼什么?

    20.  鳕鱼应该怎么吃?这或许是最详细的鳕鱼食谱了,尤其适合孩子

    21. 敲黑板划重点!2017鳕鱼最新科普文(附多种创新吃法)


    点击阅读原文」,查看海鲜指南精选文章合集~